Acute Renal Failure Concept Map
Acute renal failure concept map
Acute renal failure concept map - Patients urine output was 300ml for last 24 hours. Prerenal failure results from conditions that interrupt the renal blood supply. Explain the pathophysiology of acute renal failure.
Acute Glomerulonephritis Concept Map For Nursing Nursing School Scholarships Concept Map Nursing Pathophysiology Nursing
If the infection is severe the term urosepsis is used.

Acute renal failure concept map. According to the Mayo Clinic Staff 2012 acute kidney renal failure occurs abruptly when your kidneys lose their filtering abilities and cannot filter waste products from your blood. Due to the kidneys inability to filter waste toxic levels of byproducts can accumulate in the blood leading to systemic issues. Acute kidney failure is most common in people who are already hospitalized particularly in critically ill people who need intensive care.
Potential Causes Process of Renal Failure UTI Caused By Bacteria Fungal and Parasite Pyelonephritis Pyelonephritis is an ascending urinary tract infection that has reached the pyelum pelvis of the kidney. Acute Kidney Failure Concept Map Deanne Blach - DB. Schofield RNotential Causes rocess of Renal Failure Renal Failure Obstruction UT Renal Cancerylenephritis Glomerulonephritis Acute Chronic End Stage Renal Disease-Reverses - Abrupt renal functions mpaired Renal Blood Flow Pre renaI Renal schemia Shock CO Anaphylaxis Intra renaI Acute tubular necrosis Acute.
Patient has edema 2 in his both legs. MAP u2013intra-renal tissue pressure. Concept Map- Acute Renal Failure 2 1 Excess fluid volume S.
The Oregon Coast Community College Certified Nursing Assistant CNA. Patient reports fast and irregular heart rate. This Concept Map created with IHMC CmapTools has information related to.
Acute renal failure is a condition in which your kidney function decreases causing problems with waste filtration. Acute renal failure Acute Renal Injury can be. Prerenal Intrarenal or Postrenal complications Edema Acute Renal Injury can be.
Nursing Concept Map Acute Renal Failure Nursing Concept Map Acute Renal Failure Free PDF eBook Download. DownloadNursing Concept Map Acute Renal Failure PDF. CARE PLAN CONCEPT MAP - Laura NorwaltCARE PLAN CONCEPT MAP Nursing Diagnosis Respiration Student Laura.
Saved by Andrea Miller. Acute kidney failure also called acute renal failure or acute kidney injury develops rapidly usually in less than a few days. This is when your kidneys abruptly stop working or greatly slow down in their ability to clean the blood of things that you body does not needMany s.
Power Hour Cardiorenal Syndrome - Bitherpdf - Read File Online - Report Abuse. If left untreated acute renal failure may complicate to chronic renal failure. 2 Risk for decreased cardiac output S.
Stages Of Renal Failure Acute Renal Failure Kidney Disease Stages Chronic Kidney Disease Kidney Failure Psychiatric Nurse Practitioner Psychiatric Nursing Pathophysiology Nursing Pharmacology. Saved by Sydney Lane. Prerenal causes result from conditions that decrease renal blood flow hypovolemia shock hemorrhage burns impaired cardiac output diuretic therapy.
Postrenal failure results from obstruction of urine flow. Get Access Nursing Concept Map Acute Renal FailurePDF and Download Nursing Concept Map Acute Renal Failure PDF for Free. Acute renal failure are classified into following.
Prerenal Intrarenal or Postrenal diagnosed by ECG showing tall peaked T waves widened QRS complex and diapearing P waves hypoperfusion causes excess nitogenous waste products in blood Azotemia. Nursing Care Plan Nursing Tips Nursing Notes Medical Coding Medical Science Concept Map Nursing Pathophysiology Nursing Acute Renal Failure Med Surg Nursing. Acute Renal Failure Medical Diagnosis.
Acute renal failure ARF also known as acute kidney failure or acute kidney injury is the abrupt loss of kidney functionThe glomerular filtration rate GFR falls over a period of hours to a few days and is accompanied by concomitant rise in serum creatinine and urea nitrogen. Postrenal causes arise from obstruction or disruption to urine flow anywhere along the urinary. Interventions for Clients with Acute and Chronic Renal Failure.
Acute kidney injury also called acute renal failure nursing NCLEX review lecture on the nursing management stages pathophysiology and causes prerenal. Include prerenal intrarenal and postrenal causes. Nursing Assistant Level 2 Acute Care Policy and Procedure.
Read More 2 doctors agree. Prerenal Intrarenal or Postrenal Postrenal failure Acute Renal Injury can be. Thereby reducing renal perfusion hypovolemia shock hemorrhage burns impaired cardiac output diuretic therapy.
ACUTE RENAL FAILURE by Hanan Mahmoud 1. Acute renal failure can have many different etiologies. Patient has heart rate of 118 when resting in bed.
U2013 Used to differentiate acute renal failure from pre-renal. Concept of u201cconditioningu201dthe myocardium Filename. Acute renal failure symptoms and concept map - Kidney Disease - Kidney Treatment How To Lower Creatinine Levels Improve Kidney Function and Safeguard Your Kidneys From Further Damage - Introducing An All Natural Step-by-Step Program Proven To Start Healing Your Kidneys Todayacute renal failure symptoms and concept map - Medical Researcher 2nd Generation Naturopath and Kidney Disease.
Tract Function Concept Maps Gary L. People also love these ideas Pinterest. Online PDF Related to Nursing Concept Map Acute Renal Failure.
Patient reports edema in legs ankles and feet. Alterations of Renal and Urinary.
Concept Map Outlining The Workup Of Pulmonary Hypertension Ph In Download Scientific Diagram
Cardiorenal Syndrome And Heart Failure Challenges And Opportunities Canadian Journal Of Cardiology
Nephron Power Concept Map Of Kidney Injury In Hematopoietic Stem Cell Transplants
Acute Kidney Failure Concept Map Deanne Blach Db Productions
Pin By Andrea Miller On Nursing Acute Renal Failure Pathophysiology Nursing Concept Map Nursing
Sepsis And Acute Kidney Injury American Society Of Nephrology
Acute Kidney Injury 3 Aki Causes Mind Map Youtube
Chronic Kidney Disease Ckd Mcmaster Pathophysiology Review
Pathophysiology Of Renal Disease Image Chapter 26 Acute Renal Failure And Chronic Kidney Disease Renal Disease Acute Renal Failure Kidney Disease
Work Of Being An Adult Patient With Chronic Kidney Disease A Systematic Review Of Qualitative Studies Bmj Open
Nephron Power Concept Map Of Fgf23 Pathology
Infection Concept Map Deanne Blach Db Productions
Cardiac And Vascular Surgery Associated Acute Kidney Injury The 20th International Consensus Conference Of The Adqi Acute Disease Quality Initiative Group Journal Of The American Heart Association
End Stage Renal Failure 100 Dialysis
Pin By Lauren Sanders On Nursing Renal Failure Dialysis Nurse Renal
Acute Kidney Injury Chart Chronic Renal Failure End Stage Renal Disease Concept Map Nursing
Solved Pn 200 Fundamentals Of Nursing Ii Concept Map Ac Chegg Com
Nursing Concept Map For Ms Arcenaux Download Scientific Diagram
Nephron Power Concept Map Hsct Related Renal Disease Big Picture
Pathophysiology Of Renal Disease Image Chapter 26 Acute Renal Failure And Chronic Kidney Disease Renal Disease Acute Renal Failure Kidney Disease
Nephron Power Concept Map Acute Kidney Injury In Hiv
Nephron Power Concept Map Drug Induced Kidney Injury
Esrd Concept Map On End Stage Renal Failure Studocu
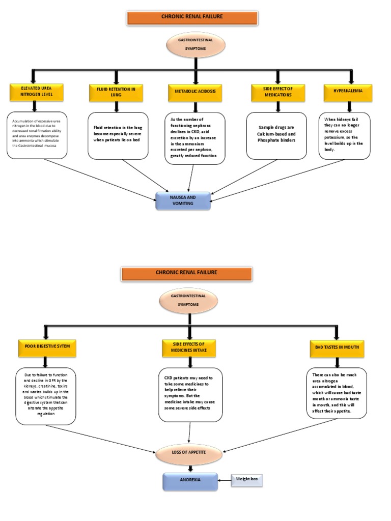
Concept Map Of Ckd Gastrointestinal Symptoms Chronic Kidney Disease Kidney




0 Response to "Acute Renal Failure Concept Map"
Post a Comment