Concept Map For Stroke
Concept map for stroke
Concept map for stroke - Jackson is a 38-year-old African American that presents with an altered level of consciousness ALOC. I need two concept maps. Created by an Occupational Therapy student for any healthcare professionalsstudents.
Stroke One Page Outline Concept Map Etsy
Everythings an Argument with 2016 MLA Update University Andrea A Lunsford University John J Ruszkiewicz.

Concept map for stroke. Right arm is flaccid and she demonstrates right sided facial drooping. Jogging 15 to 20 minutes a day on most days. Jackson is a 38-year-old African American that presents with an altered level of consciousness ALOC.
Concept Map CVA - Free download as Word Doc doc docx PDF File pdf Text File txt or read online for free. Ischemia inadequate blood flow to part of the pbain 2. Written Assignment Stroke Concept Map Im studying for my Nursing class and dont understand how to answer this.
Make an Order Now and we will be Glad to Help 0 0 admin admin 2021-02-22 122801 2021-02-22 122801 Concept map for diabete and stroke. Exit Stroke Prevention Exercise reduces the risk of stroke Intense exercise 27 Intense exercise. Include a discount if you have one.
View Homework Help - Stroke Concept Mapdocx from NURSING NU278 at Rasmussen College. Please use the concept map to plan care for Mr. The Science Behind the Stories Jay H.
Biology Mary Ann Clark Jung Choi Matthew Douglas. Hemmorage into the brain that. Please use the concept map to plan care for Mr.
CLINICAL MANIFESTATIONS TROUBLE SPEAKING MEMORY PROBLEMS RIGHT ARM. Jackson is a 38-year-old African American that presents with an altered level of consciousness ALOC. Jackson is a 38-year-old African American that presents with an altered level of consciousness ALOC.
Doctors or physicians usually ask their patient questions based on their family history as well. I need two concept maps. Exit Stroke Prevention 22.
Use PDF export for. Tap diagram to zoom and pan Ischemic Stroke - CVA--You can edit this template and create your own diagram. So in this lesson we will take a look at the components of a concept map including contributing factors medications lab work and the significance patient education and associated nursing diagnoses with interventions and evaluations.
Today we are going to take a look at the concept map for stroke. A one-page outline on Stroke. He has been having headaches for the last three months but due to a hectic work schedule he has not been able to go to see his medical practitioner.
Stroke Concept Map Jonathan Ruybal NSG345 Monica Jarrell May 5th 2016 Etiology A stroke is caused by a sudden inadequate blood flow to the brain or death of brain cells by hemorrhaging. Frustrated tearfuland difficulty communicating. Creately diagrams can be exported and added to Word PPT powerpoint Excel Visio or any other document.
Can you help me study. Rasmussen NPR Concept Plan Medications Labetalol Clinical Manifestations Subjective. Stroke by Catherine Gonzalez 1.
Fill in the Order Form. View Concept_Map_1_Stroke_2docx from NURSING 204 at Delaware State University. Differentiate the signs and symptoms of stroke Compare the different types of stroke Identify various diagnostic tools utilized for diagnosis Demonstrate proper interventions Evaluate nursing management of the stroke patient Stroke aka cerebral vascular accident.
Oct 2003 Last Viewed. Brisk walks of 30 minutes a day on most days J Stroke. -Description -Types -Symptoms -Safety Part of the digital study guide series aimed to understand how different health conditions will present themselves in the clinic.
Lewiss Medical-Surgical Nursing Diane Brown Helen Edwards Lesley Seaton Thomas. He has been having headaches for the last three months but due to a hectic work schedule he has not been able to go to see his medical practitioner. Stroke Concept Map Deanne Blach - DB Productions.
Please use the concept map to plan care for Mr. Stroke concept map-baldeschwiler 82 year old female found at home on floor unresponsive. This Concept Map created with IHMC CmapTools has information related to.
One for diabetes and the other one for stroke i pay 4for bothplease dont do just copy and paste from. Paralyzed Left side short attetion span impulsive impaired judgement impaired concept of time. Stroke concept map by Danielle Devine.
He has been having headaches for the last three months but due to a hectic work schedule he has not been able to go to see his medical practitioner. Issue instructions for your paper in the order form. Confused with right-sided weakness.
Please use the concept map to plan care for Mr. College Physics Raymond A. Concept Map CVA Mind Map.
Concepts Maps Example From The Cardiovascular Transient Ischemic Download Scientific Diagram
Concept Map Of The Potential Mechanisms Of Action For Da Enhancing Download Scientific Diagram
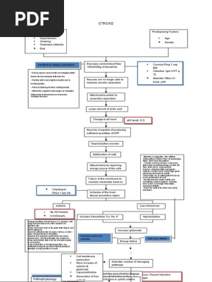
Ischemic Stroke Concept Map Diagnosis Pathophysiology Risk Factors Treatment Prevention Zoom Out Pharmacotherapy
Stroke Concept Map By Canea West
Cva Concept Map Discussion By A M Dec Wmv Youtube
Concept Map Plu Pacific Lutheran University Academically Stroke Nursing Nursing Diagnosis Concept Map Nursing
Ischemic Stroke Concept Map Zoom Out Pharmacotherapy Concept Map Nursing Concept Map Map
Bp Concept Map Sv Stroke Volume R Vessel Radius Hr Heart Rate L Download Scientific Diagram
Hyperlipidemia Concept Map Concept Map Nursing Nursing Care Plan Concept Map
Ischemic Stroke Concept Map Diagnosis Pathophysiology Risk Factors Treatment Prevention Zoom Out Pharmacotherapy
Stroke Concept Map Baldeschwiler
Tia Concept Map By Valerie Balcazar
Stroke Concept Map Deanne Blach Db Productions
Stemi Concept Map Deanne Blach Db Productions
Lecture Notes Copd Concept Map Nursing 2018 19 Interventions Encourage Deep Slow Or Pursed Lip Breathing As Individually Needed Or Tolerated Assess And Studocu
Bp Concept Map Sv Stroke Volume R Vessel Radius Hr Heart Rate L Download Scientific Diagram
Genetic Determinants In Ischaemic Stroke Subtypes Seven Year Findings And A Review Sciencedirect
Ischemic Stroke Concept Map Diagnosis Pathophysiology Risk Factors Treatment Prevention Zoom Out Pharmacotherapy
Stroke Concept Map Docx Rasmussen Npr Concept Plan Medications Labetalol Clinical Manifestations Subjective Severe Headache Possible Nursing Diagnosis Course Hero
Concept Map Cva Stroke Cellular Respiration
Concept Map Brain Attack Stroke Docx Brain Attack Stroke Defined As Some Degree Of Damage Due To Lack Of Oxygen To Brain Cells Whether From An Course Hero
Cva Concept Map Nursing Google Search Nursing Notes Nursing Process Stroke Nursing
Concept Map Plu Pacific Lutheran University Academically Stroke Nursing Concept Map Nursing Nursing Diagnosis
Stroke Information Wikieducator
Concept Map Stroke Patient Portfolium
Hemorrhagic Stroke Cerebrovascular Accident Doc Concept Map Pathophysiology Occurs Secondary To Ruptured Artery Or Aneurysm Bleeding Occurs Directly Course Hero

0 Response to "Concept Map For Stroke"
Post a Comment