Cell Membrane Transport Concept Map
Cell membrane transport concept map
Cell membrane transport concept map - Share to Twitter Share to Facebook. 21 Posts Related to Cell Membrane Transport Concept Map. Learn vocabulary terms and more with flashcards games and other study tools.
Image Result For Mind Map Of Passive Transport Across A Membrane Cell Membrane Lesson Cell Transport Plasma Membrane
View Membrane Transport Concept Mappptx from BIO 181 at Santa Fe High School.

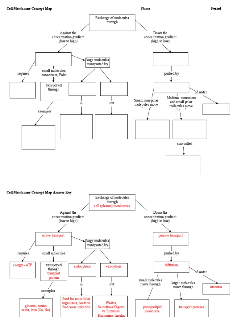
Cell membrane transport concept map. Cell Transport Concept Map Answer Key. In this biology instructional activity students complete a concept map on cellular transport. These substances include ions such as Ca Na K and Cl.
Sometimes the membrane uses integral proteins as channels and pumps sometimes the membrane surrounds something which needs moving into or out of the cell. Biology Cell Transport Concept Map. Cell Membrane and Transport Concept Map - Prezi This Homeostasis and Transport Concept Map Graphic Organizer is suitable for 6th - 10th Grade.
Each transport protein is specific for a particular kind of ion or molecule. Auto Transport Invoice Template. Cell Membrane Transport Concept Map.
The Cell Transport Concept Map illustrates various types of cell transports that happen at the plasma membrane CC BY-NC 30. Cell Membrane by Jennifer Keller 1. Cell Transport Concept Map.
This is an example of a concept map about matter. Other membrane proteins may be enzymes for example the digestive enzymes found in the cell surface membranes of the cells lining the small intestine. Active Transport ATP Energy FoodBacteria Proteins 2X Passive Transport GlucoseAmino AcidsIons Endocytosis.
Larger molecules move through. Facilitated Diffusion Cell Membrane 2X Osmosis. Make a concept map to explain in detail the different types of transport across the cell membrane.
Membrane Structure and Function Concept Map Pakou Compare Active and Passive Transport Transport Across the Cell Membrane concept map Google Search membrane transport Email This BlogThis. They fill in 11 blanks with the correct terminology from the given list. Transport across the Cell Membrane One of the great wonders of the cell membrane is its ability to regulate the concentration of substances inside the cell.
Cell Membrane Concept Map Answer Key Exchange of molecules through cell plasma membranes Against the concentration gradient low to high Down the concentration gradient high to low active transport passive transport large molecules transported by requires small molecules energy - ATP transported through transport protein pushed by. Cell Transport Concept Map Using the terms and phrases provided below complete the concept map showing the characteristics o celfl transport. Passiv transpore t M- turgid p.
Membrane Transport Energy Needed No Energy Needed Passive Active Doesnt need energy but does need help Moleculees moving from high concentration to low concentration Pumps out possible threats towards the cell Transport of matter by vacuole or vesicle Diffusion of water through. Car Transport Invoice Template. Transport Invoice Template Word.
Key concepts Learn and test your biological vocabulary for 14 membrane transport using these flashcards. Chemistry and Macromolecules Name. Structure called is Example 2 6.
Transport Company Invoice Template. Cellular Transport Cell Transport Concept Map. Transport Invoice Template Excel.
Concentration gradient equilibrium diffusion osmosis isotonic solution fa. PowerPoint Simple Diffusion Diffusion Although you may not know what diffusion is you have experienced the process. Bill Of Lading Form For Car Transport.
Skills Worksheet Concept Mapping Chromosomes And Cell Reproduction Answers. Small molecules move through. Dec 3 2015 - Transport Across the Cell Membrane concept map - Google Search.
Membrane Transports By Mackenzie Garvin Does Not Use Energy Uses Energy Passive Active Goes out of the cell Goes into the cell Needs help going through Goes through on its own Endocytosis Simple Facilitated Exocytosis Goes in and out through a pump if it cant get through on its. February 14 2021 by admin. And waste products particularly carbon dioxide CO 2 which must leave the cell.
Cell Membrane Transport Concept Map. Same carrier transports sodium and potassium ions across membrane in opposite directions 3 sodium ions out for every 2 potassium ions in pump is electrogenic produces a change in electrical charge because it creates a membrane potential. Ion channe l plasmolysis.
Nutrients including sugars fatty acids and amino acids. Causing the cell membrane to shrink away from the cel walll. Start studying Cell Transport Concept Map.
Therefore the types of substances that enter or leave the cell can be controlled. Cell transport involves the exchange of molecules through the.
Cell Membrane And Transport Concept Map By Andrew Bove
Cell Membrane Concept Map Cell Membrane Cell Biology
Anatomy Cell Concept Map Answer Key Campus Map Concept Map Cell Transport Cell Structure
Topic 2 Concept Map Part 2 Name Membrane Trans Chegg Com
Plasma Membrane Concept Map By Jonathan Suchy
Https Encrypted Tbn0 Gstatic Com Images Q Tbn And9gcqyqp Rsxiqnuqcol4tu8laquii7kbtnbrwqk0qhfmtjoqekl74 Usqp Cau
Transport Across The Cell Membrane Concept Map Google Search Cell Membrane Kids Worksheets Printables Cellular
Kimyon Cell Membrane Concept Mappy
Solved Membrane Transport Concept Map Name Exchange Of Mo Chegg Com
Unit 3 Mullauna College Pe Science
Kieser Cell Membrane Concept Map
Biology 1 Nov Did You Study For Yesterdayexam Ppt Download
Solved Fill In The Concept Map Zoom Into The Page To See Chegg Com
Cell Membrane Concept Map Cell Membrane Cell Biology
Solved Transport Across Cell Membranes Using The Terms Pr Chegg Com
Cell Transport Concept Map Ahs
If You Are Seeing This Message That Means Javascript Has Been Disabled On Your Browser Please Enable Js To Make This App Work Please Enter A Question First Close Button Camera Button Send Button Loading Getting Image Please Wait Close Sidebar
5 7 Cell Transport Biology Libretexts
Cell Transport Concept Map Graphic Organizer By Science From The South
Dr Felicia M Richardson در توییتر Stem Bio Students Graphic Organizers Concept Maps On Membrane Transport Ncssbethebest Myncca Nccapride Ncca Stem Https T Co Axdnv5k6xf
Cell Structure And Function Ppt Download
Transport Across The Cell Membrane Concept Map Google Search Cell Transport Cell Membrane Concept Map
Ab Transport Concept Map Cell Membrane Cell Transport Concept Map




0 Response to "Cell Membrane Transport Concept Map"
Post a Comment